Le Fediverse en questions
Complément : Comment est-il possible d'avoir des milliers d'instances d'un média social ?
Les médias sociaux du Fediverse, comme Mastodon, sont tous des logiciels libres. Ils peuvent donc être installés sur un serveur par toute personne souhaitant mettre en place son propre média social, et ayant quelques compétences techniques (ou faisant appel à quelqu'un qui les a).
En installant le logiciel de média social Mastodon sur un serveur, on créé une copie de ce logiciel qui, une fois accessible sur le web, sera une nouvelle instance du média social Mastodon. Il est aussi possible de configurer, de personnaliser l'apparence et de modifier l'interface ou des fonctions du média social que l'on installe, parce que les médias sociaux du Fediverse sont sous licence libre.
Complément : Quel est l'intérêt d'avoir plusieurs instances d'un même média social ?
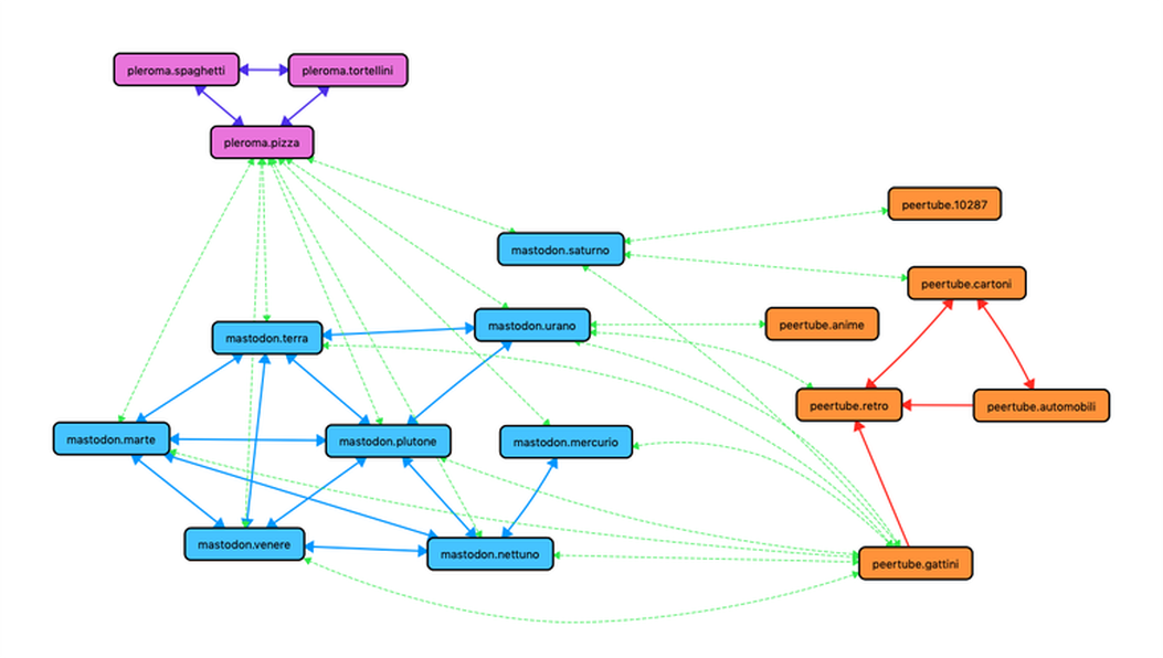
Plusieurs instances de média social connectées entre elles forment un réseau décentralisé. Une des propriétés de ce type de réseau est de ne pas être contrôlable par un seul acteur : l'administrateur⋅ice d'une instance du Fediverse ne peut pas prendre le contrôle de l'ensemble du Fediverse. Ainsi, chaque instance peut exister sans dépendre des autres instances, ni techniquement, ni politiquement.
Cela donne la possibilité de faire cohabiter plusieurs communautés, différentes cultures et modes de communication en laissant à chacun un espace où vivre selon les règles qui lui conviennent, tout en maintenant des liens entre ces multiples espaces.
Complément : Qui administre les instances de médias sociaux du Fediverse ?
Des particuliers, des associations, des entreprises et des institutions administrent de façon autonome une ou plusieurs instances dans le Fediverse. Personne ne contrôle tout le Fediverse !
Complément : Comment les médias sociaux du Fediverse communiquent-ils entre eux ?
Les médias sociaux du Fediverse utilisent des protocoles de communication communs. Concrètement, cela signifie que pour échanger une information (comme un message ou un commentaire), deux médias sociaux doivent adopter un format commun pour transmettre cette information. Ainsi, deux médias sociaux différents peuvent « se comprendre », car ils suivent les mêmes règles de communication.
Le protocole principal du Fediverse est ActivityPub. Ce protocole définit par exemple comment doit être formaté un commentaire pour pouvoir être transmis entre deux instances du Fediverse. En utilisant le protocole ActivityPub, deux instances Mastodon peuvent ainsi permettre à leurs utilisateurs respectifs d'interagir comme s'ils partageaient un seul et même espace de communication.


